全国2017年4月高等教育自学考试传播学概论试题及答案?
全国2017年4月高等教育自学考试传播学概论试题及答案?
坦途网为大家编辑整理了【全国2017年4月高等教育自学考试传播学概论试题】,希望对你的10月自考备考有所帮助。更多考试资料请前往坦途网自考频道查看。
参加自学考试的考生可以通过真题了解考试的形式和挑战程度,2017年4月的《传播学概论》试卷是众多考生关注的重点,接下来将具体介绍。
试题背景

2017年4月举办的全国高等教育自学考试中的传播学概论科目,给很多自学考生一个检验学习收获的平台。那个时期,各个地区的考点设置得比较分散,许多考生都要赶去参加考试。传播学概论是一门关键课程,一直以来都受到考生的关注,这次考试也寄托了他们不少愿望,希望通过它能在自学考试过程中取得更好的成绩。
题型分布
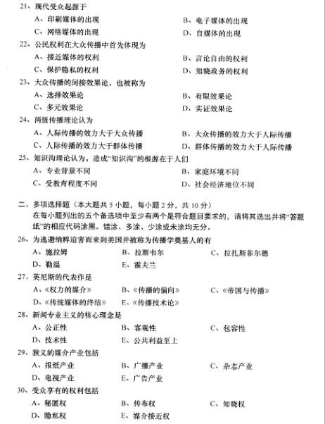
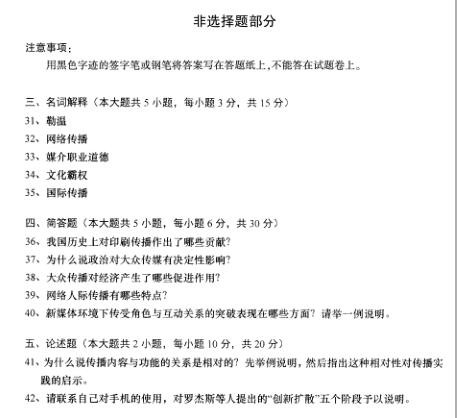
这道测试包含多种形式,有单选题,用来检验人们对于基本知识的了解程度;多选题则更为复杂,需要人们透彻掌握相关内容。简答题要求数人明确表达看法,论述题则促使人们深入剖析议题。各类题目分配得当,完整检测了受测者对传播学基础知识的认知和实际应用水平。

难易程度
整体而言,题目难度比较适中,有些基础题对用心复习的人来讲并不难,比如一些考查定义的选择题,但还有部分题目难度较高,像论述题需要考生联系具体事例进行深入剖析,这对考生的思考水平和知识积累是个检验,很多考生表示论述题比较难。

考点分析
这份考卷包含了传播学基础理论的诸多核心内容,传播的不同形式和运作方式是其中的主要考察点,另外还关联到传播活动对社会的影响以及传播所产生的实际作用,这表明测试着重考察考生对整体知识框架的掌握程度,需要考生系统学习相关学问。
备考参考

对于后续的应考者,这些试卷具备显著的准备作用。应考者能够借助剖析试卷,掌握反复出现的考核内容,明确学习要点。同时,可以参照题目类型,开展专项训练,增强应试水平。比如,多作单项题目来夯实根基,练习阐释题目来加强思辨本领。
注意事项
真实考试可以当作一个参照,不过考生要留意考试规定和考察项目可能会调整。依照坦途网指出的,应当以官方发布的信息作为依据。准备考试时,不能单靠过去的题目,还要参考课本和近期材料,并且要持续留意规定的变化,这样通过考试的把握会更大些。
你感觉借助往届考题准备考试,最要紧的部分是什么?请在评论部分谈谈你的看法,同时记着要给这篇文章点赞,并且把它转给别人看。