走进山东大学新闻传播学院,领略其独特魅力与专业实力
走进山东大学新闻传播学院,领略其独特魅力与专业实力
山东大学新闻传播学院是2013年中宣部、教育部确定的全国首批10家部校共建新闻学院之一,是2013年教育部批准的首批16个部属高校新闻传播学文科实践教育基地建设单位之一
山东大学新闻传播学院是教育部和学校共同建立的学院之一,在国内属于最早成立的同类机构,近年来,在学科建设上和人才培养方面都取得了显著成就,现在已经成为众多学子向往的学习场所。
学科建设优势突出
学校设有新闻学和国际新闻与传播两个本科专业,新闻专业被确定为国家级一流本科专业进行重点建设。依据2024年软科中国学科评价数据,新闻专业位列全国第十位,国际新闻与传播专业则跻身全国前五水平。这些成绩彰显了这所学院在新闻传播领域所具备的扎实基础和优秀实力。
学校建立起省内仅有的从本科到博士后的连贯培养体系,这种培养模式,使学生可以持续获得深造的机会。新闻传播学科被评为山东省的重点学科,显示了在当地的领先地位。

实践教学资源丰富

学校拥有教育部首批认证的16个新闻传播学类实践点中的"山东大学大众报业集团"实践点,还设有山东省委宣传部舆情研究点、山东网络视听研究点等多个省级实践场所,这些点可以让学生体验真实的媒体工作情形。
学校为每位在校学生安排了专属的实践指导老师,一直关注他们的思想状况、学习情况以及生活状况。这种单独指导的方式,可以让学生在实践中得到及时的帮助,从而更好地把理论知识用到实际操作中。
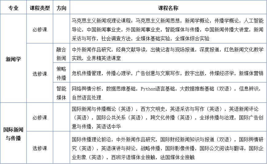
课程体系特色鲜明

课程设置体现了"融合多元媒体 拓展国际视野 强化语言运用"的统一理念,构建了完善的跨媒体学习体系。同时开展融合本土理解与全球意识的实践项目,着重增强参与者在不同国家沟通协作的能力。这样的课程布局紧跟媒体融合的发展趋势。
学校着力增强学员的整体媒体运用能力,包括获取资讯与文章写作、视频制作以及资料归纳和利用等核心技能。通过周到的学科辅导,学员能够准确掌握现代信息传播所依赖的各种技术。

国际交流平台广阔
自2018年以来,学校持续举办"国际学术交流月",该活动已成为全国新闻传播界的重要学术平台,汇聚了海内外知名学者,使学生有机会探讨国际前沿的学术理念。

学校还积极组织海外交流活动,选派学生前往海外进行学习调研,并且安排学生到国际新闻单位进行实践体验。这些活动帮助学生拓展了国际视野,为今后从事跨国媒体行业奠定了基础。

人才培养成果显著

该校的毕业生求职时表现突出,不少学生进入中央媒体和知名网络公司工作,近年来学校还培养出一些有影响力的媒体人士,在业内获得了广泛认可。

学生经常积极参与各类专业竞赛,在全国大学生新闻评论大赛、国际短视频大赛等多个赛事中获得了良好表现,这些成果充分展现了学院在人才培养方面的能力。
未来发展前景可期

媒体融合不断向纵深发展,新闻传播领域对专业人才的需求持续上升。学院密切关注行业动态变化,持续优化人才培养方案,为学生未来发展创造更宽广的平台。新兴媒体技术的迅猛发展,为学科建设开辟了新的方向。

学校将深化单位同院校的协作机制,增强公司学院间的互动,使专业能力获得更优提升。今后需重点拓展智慧宣传、国际互动等新兴范畴,培养符合社会要求的人才。

各位朋友们,要是你们准备从事新闻传播行业,你们最看重学校的哪些地方呢?请把你们的意见告诉我们,也希望大家能同意这篇文章的观点。
